
Buyer’s Guide to Corti
Ship specialized healthcare workflows faster with all the building blocks in one platform, accessible through our API.
Healthcare organizations are rapidly adopting AI for clinical documentation, voice enablement, and workflow automation. Corti provides an orchestrated network of models and purpose-built architecture made for healthcare and designed for clinical-grade accuracy, compliance, and developer-first flexibility.
The three core capability pillars of Corti's AI platform are Speech to Text, Text Generation, and Agentic Automation. Across these pillars, Corti provides a unified, compliant, and extensible AI stack that enables healthcare technology providers and systems to:
- Consolidate vendors across speech, text, and automation workflows.
- Integrate flexibly via APIs, SDKs, and embedded UI components.
- Scale globally with multi-language, MDR-aligned AI.
- Ensure compliance under global frameworks like SOC 2 and ISO and regional frameworks including C5, HIPAA, GDPR, MHRA, and others.
- Future-proof operations for the coming era of agentic AI in the healthcare domain.
This guide walks you through Corti's core capabilities, how we compare to other vendors, and what makes our platform different for developers and healthcare organizations building the next generation of clinical applications.
Key considerations

Corti is the all-in-one AI stack for healthcare. It brings together speech to text, language models, and agentic automation in a single platform built for medical accuracy, safety, and developer flexibility. With Corti, healthcare organizations can consolidate vendors, integrate easily through APIs, and scale confidently across products and markets.
Unlike rigid point solutions or raw infrastructure providers, Corti offers a complete, healthcare-native foundation for AI adoption. It helps teams move faster, safely, with less effort, while meeting the complexity and regulatory demands of healthcare.
Market landscape
Corti combines the depth of healthcare domain expertise with the breadth of an infrastructure platform, providing ready-made capabilities for voice, text, and clinical-grade reasoning that can be embedded anywhere in the care workflow.
In the market of healthcare AI, two types of providers have emerged:
- Point solutions (e.g., ambient scribes, front-end dictation apps, or agent applications) that solve one task well but lack scalability and customization.
- Generalized AI infrastructure (e.g., large language model providers, backend speech to text engines, or other platforms) that offer raw models, most without healthcare-specific optimization, compliance, or integration depth.
Corti bridges these worlds. Corti occupies a unique position between niche healthcare apps and general-purpose AI platforms. With Corti, you can deploy healthcare-optimized AI that works out of the box while maintaining the flexibility to customize, integrate, and scale across your entire technology stack without managing compliance, model tuning, or generalist infrastructure overhead.

Capabilities
Corti’s differentiation spans three core capability pillars of healthcare AI infrastructure: Speech to Text, Text Generation, and Agentic Architecture.

- Speech to Text API → medical-grade accuracy, workflow-ready, multi-language.
- Text Generation API → compliant, factual, customizable, including proprietary clinical coding models.
- Agentic Architecture → modular and extensible multi-agent framework with built in healthcare tools, guardrails, and traceability mechanisms, enabling both fast integration and scalability.
Speech to Text API
Our clinical-grade ASR pipeline is purpose-built for healthcare, including both the core medical ASR models, plus commands, formatting, and punctuation. Our ASR is available across 10+ languages and offers developer control for customization.
Key considerations

Our speech to text models are validated on one of the industry’s largest medical lexicons. By focusing exclusively on healthcare, our models achieve higher medical term recall and accuracy than general-purpose systems, ensuring that every diagnosis, treatment, and detail is captured reliably, whether in general practice or highly specialized care.

We continuously improve our models to keep pace with how fast our customers ship products. By delivering quarterly releases for each of our 14+ language models, and by listening closely to developer feedback, we ensure our technology evolves as quickly as the people who rely on it.
Most healthcare AI speech providers fall into two categories, each with limitations:
- Healthcare point solutions (front-end dictation providers) are built on third-party infrastructure with no developer control. These solutions offer configurable commands and formatting but remain limited to dictation workflows only. They typically support regional language coverage with infrequent model updates, since providers lack control over underlying models. Medical term accuracy depends entirely on the base infrastructure being used.
- General infrastructure providers (general-purpose speech to text engines) offer multi-industry ASR models that are not optimized for clinical specificity, with limited additional functionality for healthcare workflows. They require heavy development effort to customize and lack measurement standards for medical term coverage, placing the burden of compliance, tuning, and healthcare optimization on the organization.

Learn more:
- Speech to Text API
- Speech to Text Documentation
- Why voice-first healthcare AI needs medical-grade ASR pipelines
- 8 problems that make healthcare the world's hardest language
- Introducing Medical Term Recall
Text Generation API
Within its infrastructure, Corti applies multi-model orchestration and multi-step reasoning to optimize quality and performance of its text generation capabilities. Instead of utilizing a single LLM with a single input and output for each task, Corti combines its FactsR model (recursive reasoning model that isolates clinical findings and minimizes hallucination risk) with a Coarse-to-Fine (C2F) output method to ensure output is accurate and aligned to each request. Corti’s medical reasoning engine is backed by nearly a decade of dedicated AI research, powering best-in-class commercialized products.
Key considerations

Most healthcare AI text generation providers fall into two categories, each with limitations:
- Healthcare point solutions (ambient scribes) provide basic input-output into selected third-party models with limited hallucination mitigation and traceability, since providers lack control of underlying models. Template flexibility and customization vary by player but often provide positive user experience. Clinical coding capabilities vary and, if available, often rely on generalist third-party models.
- General infrastructure providers (general-purpose LLMs) offer advanced architecture optimized for text generation across a wide array of use cases, but hallucination mitigation methods are not often transparent. They do not provide off-the-shelf templates or traceability features and offer no clinical coding capabilities. Significant customization is possible but requires starting from scratch and building healthcare-specific safeguards and workflows independently.

Learn more
- Text Generation API
- Text Generation Documentation
- FactsR. The thinking engine behind better clinical AI
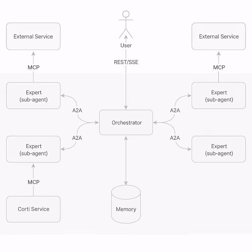
Agentic infrastructure
Corti's multi-agent framework is API-first, modular infrastructure designed to power intelligent, automated, and clinically safe agentic workflows in healthcare. Essential governance and safety features are built-in. Corti handles the foundational architecture, allowing customers to quickly build and deploy production-grade AI agents beyond classic speech-based workflows.
Corti provides the agentic foundation for durable, compliant, and flexible healthcare AI systems. Customers get the building blocks (infrastructure, orchestration, and guardrails) to design and scale healthcare-grade agents safely.
Key capabilities
- Domain-specific multi-agent architecture: State-of-the-art system with fine-tuned reasoning layers optimized for healthcare language, workflows, and compliance, enabling greater scale, accuracy, and resilience
- Memory, context, and artifacts management: Persistent, context-aware conversations with multiple active threads, support for structured data formats like FHIR resources, and structured outputs ready for downstream use
- Prebuilt and custom experts: Library of specialized agents that connect to data sources, tools, and services, plus MCP support to build and integrate custom Experts with automatic agent capabilities
- Enterprise integrations: Direct connections to EHRs, clinical decision support systems, and medical knowledge bases with multi-language support
- Tracing and auditing: Track every decision, action, and data access for transparency, compliance, and quality assurance

Most agentic providers currently in market fall into two categories:
- Healthcare point solutions (agent applications) offer fixed, pre-built agents for narrow tasks with minimal transparency into compliance and governance mechanisms. Extensibility is limited to hard-coded workflows, and scalability requires building new applications per use case. These solutions deliver quick wins for demos but struggle at scale.
- General infrastructure providers (agent platforms) provide general-purpose LLMs and tooling as a foundation for AI builders, but lack healthcare-specific reasoning, compliance frameworks, and clinical depth. Healthcare features are add-ons that customers must implement themselves, requiring heavy engineering and custom builds per workflow.

Learn more
- Agent Framework Documentation
- Corti Agent Framework Architecture
- The Problem with Generalist Frameworks
Integration & platform
Corti’s API-first platform allows customers to integrate AI where it matters - backend, UI, or full app layer. With SDKs, web components, and embedded apps, customers can choose its depth of integration and evolve over time.

Healthcare point solutions offer closed applications with fixed workflows and limited integration flexibility. General infrastructure providers offer APIs with strong developer tools but lack healthcare context and require significant orchestration work.
Corti bridges both approaches. Customers get comprehensive developer enablement (SDKs, web/UI components, embeddable applications, and full documentation at docs.corti.ai) combined with deep healthcare expertise. Deployment is modular and cloud-native, not fixed to a single workflow. The platform is composable, unifying ASR, text generation, and agents in a single offering that supports feature layering and upgrades without requiring rebuilds.
This approach gives teams the control and flexibility of general infrastructure with the clinical precision of a healthcare-native solution.

Learn more
Language and market coverage
First and foremost, Corti speaks the language of healthcare. Clinical language is uniquely complex, making it what we refer to as the world's hardest language. Exclusively focused on the healthcare domain, Corti supports 14 languages across Europe, North America, LATAM, and the Middle East. Each language is categorized into performance tiers (Premier, Enhanced, or Base) based on validated medical terminology depth, ensuring reliable clinical AI across markets.
Most healthcare AI language providers fall into two categories, each with limitations:
- Healthcare point solutions typically offer regional language coverage with infrequent updates, limited by their underlying third-party infrastructure. Medical term accuracy and language expansion depend entirely on the underlying generalist models being used, over which end providers have no control.
- General infrastructure providers offer multi-language support optimized for general use cases but lack medical-specific measurement standards. They require custom healthcare optimization and place the burden of clinical validation and terminology coverage on the organization.

Learn more
Compliance & certifications
Corti’s compliance program spans MHRA Class I, EU MDR, SOC 2, ISO 27001, HIPAA, and BSI C5 (Germany). Most importantly, Corti serves as a trusted partner on compliance across markets, with packaged documentation at the ready for any compliance needs.
- Healthcare point solutions vary in compliance capabilities but typically lack control over their underlying tech stack, making comprehensive audit support difficult. Documentation and versioning access depend on third-party infrastructure providers.
- General infrastructure providers offer varying levels of general security and privacy certifications but no medical device registration, market-specific healthcare requirements, or packaged audit support. Customers must implement compliance frameworks independently.
Corti serves as a trusted compliance partner across markets, with packaged documentation ready for regulatory approvals and safe AI deployment in healthcare environments globally.
Learn more at about trust, security, and privacy built into your stack here.
Pricing
Corti’s pricing model combines the flexibility of infrastructure pricing with the predictability healthcare buyers need. Unlike point solutions, most which rely on rigid per-seat licensing, and general infrastructure providers, which operate on uncapped usage-based billing, Corti offers multiple pricing models to fit customer requirements. This balance makes Corti easier to scale, budget, and integrate across complex organizations or product lines.
Key considerations

- Point solutions typically offer fixed, seat-based or license-based pricing with limited scalability, bundled into feature add-ons or per-seat enterprise contracts that constrain growth.
- General infrastructure providers require extensive prompt engineering and iterative refinement to achieve clinical accuracy, causing token costs to spiral out of control. Without healthcare-optimized models, organizations face unpredictable cost growth as they wrestle with generalist infrastructure that wasn't built for medical workflows.

Strategic takeaways
Corti delivers the clinical precision of healthcare applications with the scalability of AI infrastructure, bridging the gap between single-purpose point solutions and generic AI platforms.
Key differentiators:
- End-to-end platform: Corti unifies Speech, Text, and Agentic automation under one infrastructure.
- Healthcare-specific intelligence: Every layer is tuned for medical accuracy and safety.
- Integration flexibility: API-first design enables seamless embedding into any healthcare platform.
- Regulatory strength: Certified and compliant across UK, EU, US, and DE frameworks.
- Future readiness: Built to evolve with the next generation of agentic healthcare AI.
Corti gives healthcare innovators the rare combination of medical precision, built-in compliance and safety, and ultimate flexibility of integration, thus uniting the capabilities of a verticalized healthcare platform with the scale of modern AI infrastructure. By choosing Corti, healthcare organizations invest not in a tool, but in the foundation of their future AI ecosystem.